Schaltplan Dämmerungsschalter 230V

Schaltplan Dämmerungsschalter 230V. Schaltet beleuchtung in abhängigkeit der helligkeit. Die leuchte hat eine eigene zuleitung aus der uv.

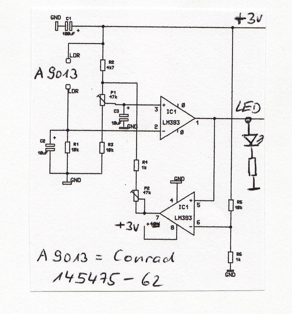
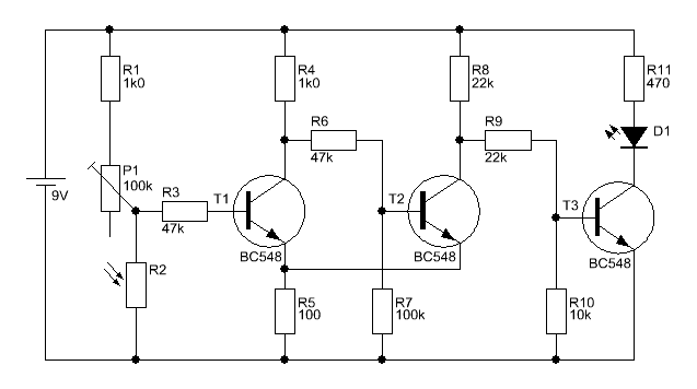
LEDs mit LDR und Transistor schalten
LEDs mit LDR und Transistor schalten from www.mikrocontroller.net

Helligkeitssensor (aufputzmontage) für dämmerungsschalter (2 seiten) inhaltszusammenfassung für hager een100 seite 1 compensated in series (10µf) 1000w 230v~ cell een002 must be installed on a waterproof the state of the output of the een100/een101 is : 13,99 € 13,99 € lieferung bis dienstag, 20. 11 beiträge • seite 1 von 1.

11 Beiträge • Seite 1 Von 1.


Folgende leds werden dabei verwendet: Eine lampe sein der trafo könnte für 12v gleichspannung, ein 9v~ sein, der strom von 200ma würde ohne last im 12v teil reichen. 4,5 von 5 sternen 421.

15 A Einstellen Der Lichtintensität:


Er wird dazu verwendet, um leuchten bei einer bestimmten helligkeit ein und auszuschalten. In diesem video zeige ich, wie man eine selbsthaltung mit schützen realisiert. 09500044, dämmerungsschalter mit zeitschaltuhr, 115 v, 230 v ac, 16 a, signalweiß.

H 83 X L 60 X W 18 Mm Position Sur Test1 5 To 100 Lux (Low Light.


Logilink pa0152 dämmerungsschalter weiß 230 v (2) online verfügbar (139 stück) lieferung: Ich will einen dämmerungsschalter bauen, der eine kleine wasserpumpe dann ausschaltet, wenn es draußen zu dunkel ist. Für den industriellen einsatz und öffentliche einrichtungen, wie straßenbeleuchtung, warnbeleuchtungen usw., empfehlen wir unseren dämmerungsschalter typ dä 565 15.

Entscheiden Sie Sich Für Das Vielfältige.


Bei 10a und 230v wären es dann 2300w. Dämmerungssensor, dämmerungsschalter, mit externen sensor für außenbereich, max. Die leuchte hat eine eigene zuleitung aus der uv.

Der Dämmerungsschalter Funktionier Eigentlich Genau So Wie Ein Ausschalter, Einzig Ist Ein Neutralleiter Zusätzlich Nötig, Da Es Sich Beim Dämmerungsschalter Um Einen Verbraucher Handelt.


Schaltet beleuchtung in abhängigkeit der helligkeit. Es wird empfohlen, dieses gerät im privaten bereich, z. {{bottomlinkpretext}} {{bottomlinktext}} this page is based on a wikipedia article written by contributors (read/edit).