Mosfet-Treiber Schaltplan

Mosfet-Treiber Schaltplan. Rein diskreter high side treiber. Habe zwar einen high side treiber, der eigentlich funktioniert.

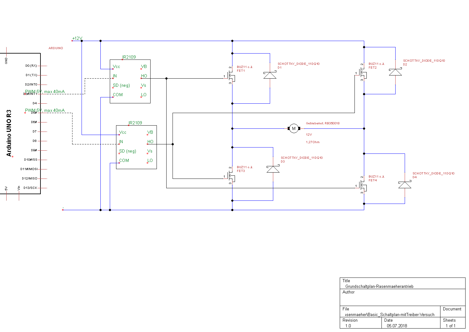
1. Schaltung Mosfet Treiber
1. Schaltung Mosfet Treiber from www.mikrocontroller.net

Either integrated or discrete gate drivers can control the transistors. Rein diskreter high side treiber. Hierdurch fließt mehr strom durch den mosfet.

Dieser Artikel Versteht Sich Als Unterpunkt Zum Artikel Leistungselektronik.


Die drehzahl über ein poti zu regeln wäre wirklich der falsche lösungsansatz, es wäre totale energieverschwendung und außerdem lässt sich die drehzahl damit auch nur in einem bestimmten bereich gut regeln und darunter reicht dem motor unter umständen die spannung. Upon receiving the sensor data, the power mosfets switch the current, injecting it into the right winding. Dm556 microstepping driver manual v1.0 tel:

Es Handelt Sich Dabei Meist Um Einen Verstärker Mit Zusätzlichem Pegelwandler.dadurch Ist Es Möglich, Mit Einem Logikausgang, Welcher.


Rein diskreter high side treiber. If you are looking for mosfet schaltungen, you've come to the right place. Aaaber, wenn die pulsbreite sehr groß ist, verzögert sich das ein und ausschalten und es gibt.

Hier Ist Aber Ein Irf520 Verbaut.


Pin 11 for the motor port m1. Irf520 mos fet driver treiber modul 3.3v/ 5v für arduino mcu arm new | ebay. Zuverlässige stromversorgungen sind eine grundvoraussetzung für geringe ausfallraten von elektrogeräten.

This Video Explains Irf520 Mosfet Module And Its Functionality.the Best Thank You For Me Is To Not Skip Ads And Subscribe 🔔 To My Channel, Like 👍 The Vid.


Pins 2, 9, and 10. Kostenlose lieferung für viele artikel! Wird die größe des eingangssignals erhöht, öffnet der transistor etwas mehr.

Support 5 A4988 Stepper Drivers.


Bei der drainschaltung handelt es sich um eine mosfet grundschaltung. 3 55amp mosfet (with led indicator, the actual output is restricted by the pcb board and the connector), all 3 mosfet are equipped with heat sink to ensure sufficient heat dissipation and stable operation. Either integrated or discrete gate drivers can control the transistors.